医学教育つれづれ

医学教育に関する論文のPOINTを書き出した備忘録的なブログです。

学生の言葉に傷つくとき:教員が学生の教育評価を受け止め、建設的に対応するための12のヒント

When students’ words hurt: 12 tips for helping faculty receive and respond constructively to student evaluations of teaching
Susannah CornesORCID Icon,Dario Torre,Tracy B. FultonORCID Icon,Sandra OzaORCID Icon,Arianne TeheraniORCID Icon &H. Carrie ChenORCID Icon
Article: 2154768 | Received 09 Aug 2022, Accepted 30 Nov 2022, Published online: 06 Dec 2022
Download citation https://doi.org/10.1080/10872981.2022.2154768 

 

https://www.tandfonline.com/doi/full/10.1080/10872981.2022.2154768?af=R

 

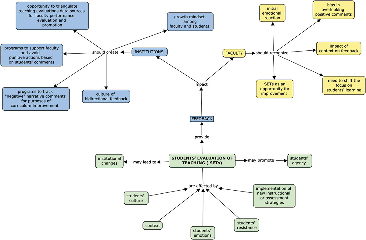
教育機関では、カリキュラムの経験や講師に対する学生による授業評価(SET)が、フィードバックを得て改善につなげるために採用されている。しかし、評価を効果的に行うには、教員の行動を促す必要がある。残念ながら、強い反応を引き起こす評価コメントは、イノベーションと改善のステップを妨げ、そのプロセスを台無しにする可能性がある。文献によると、教員は評価のフィードバックを、自分の教育能力だけでなく、個人的・職業的なアイデンティティに対する判断として解釈していることが示唆されている。この文脈では、批判的な評価は、たとえ建設的な言葉であったとしても、失望、傷、恥をもたらす可能性があります。COVIDの大流行により、教育機関や教員はカリキュラムや教育方法に繰り返し適応しなければならず、教員の燃え尽きに対する懸念が高まっています。このような状況において、「傷つける言葉」のリスクはかつてないほど高まっている。この論文では、教員や教育機関が批判的なフィードバックに効果的に対応し、学習者評価の逆効果を改善するための指針を提示する。

教員と教育機関双方のためのヒント

ヒント1:SETからのフィードバックの複雑さと、改善を導くその目的の両方を理解する。

フィードバックは、教師と学習者の間の単なる情報交換ではなく、本質的に複雑な教育現象であり、多くの要因に影響される可能性があります。フィードバックを与えることも受け取ることも、文化的価値観、個人の信念、期待に影響される社会的プロセスの一部である。時には、SETは、特定の教育活動とは関係のない、満たされない期待に対する学習者の不満を反映している場合がある。

一般的にフィードバックは複雑ですが、学習者、教員、教育機関のすべての関係者は、SETという形でのフィードバックが継続的な質の向上のための重要な情報源であることを理解する必要があります。

フィードバックは、教員の職業的アイデンティティ、個人的資質、または価値についての判断であってはならない。教員は、自分の意図と学習者への影響との違いを理解し、視点合わせを行うべきである。

 

ヒント2:SETの限界を理解する

教員と教育機関は、SETの限界と用途をよく理解しておく必要があります。限界には、妥当性への脅威、偏りの原因、学習者の満足度との混同、その他学習者の状況や課題に関連する要因が含まれる。特に、学習者との接触が少ない教員の場合、学習者の記憶力が低いとコメントの正確性が損なわれる可能性がある。

 

ヒント3:イノベーションの課題を認識し、考慮する

カリキュラムの革新は、変化の中で批判的なフィードバックを生み出す可能性が高いため、SETの設計とレビューにおいて特別な配慮をする必要があります。新しいコンテンツや実践を導入するには、教育活動を組織に同化させる一連のプロセスが必要であり 、あらゆる教育プログラムに必要なカリキュラムの継続的改善において重要な側面である。しかし、イノベーションの導入は、成長痛や導入のつまずきを生じさせ、学習者のフラストレーションを招き、結果として厳しい評価を受ける可能性がある。教員や教育機関は、新しいカリキュラムの実施段階において、新しい教材や課題に対する学習者の準備態勢を過大評価することもあれば、革新的な技術が的を射ないこともある。

教員と教育機関は、実施上の課題が学習者に与える影響 を改善し、評価プロセスを向上させるために、いくつかのステップ を踏むことができる。1) 新しい内容や方法について明確な指示を出し、適切な期待値を設定する、2) 変更の理由とそれが学習に役立つ理由を説明する、3) 学習者の主体性を育むために活動の設計と計画に学習者を参加させる、4) 学生が教員に対する評価とイノベーションに対する評価を分離できるような、早期フィードバック機会の創出、5) 学習者に調整するための十分な時間確保、などである。これらの措置に加え、教育機関は、イノベーションの実施中および実施後に学習者から批判的なフィードバックが寄せられる可能性を予測し、このフィードバックが採用の初期段階において評価されるように期待を調整する必要があります。

 

教員へのアドバイス

ヒント4:フィードバックに対する自分の反応を観察し、反省する
教員は、SETにおいて批判的なフィードバックに対して、恥、罪悪感、怒りなどの強い情動反応を経験することがよくあることを理解し、これらの反応を調べるためのマインドフルネスに基づくアプローチを開発する必要があります。

 

ヒント5:ポジティブなものを見逃すな

データを分析する際、教員は個々のフィードバックに与える重要性と、それが開発行為に与える影響に注意する必要がある。一部の教員は、不釣り合いな重み付けをしたり、批判的なコメントに固執する傾向があり、教員を静的な状態に閉じ込め、チャンスをつかみ、経験から意味を引き出し、改善し続けることができなくなる可能性がある。

否定的な事柄に焦点を当てることは、教員の教育に対する偏った見方をもたらすだけでなく、長所を反映し構築する機会を逸することになる。強化型フィードバックは、うまくいっている行動を明らかにし、その行動を意図的に継続させるための効果的な方法について教員の認識を高める役割を果たす。また、強化フィードバックを振り返ることは、教員が前向きな見通しと継続的な成長マインドを維持するのに役立ち、建設的な指摘があったときに、より生産的な対応が可能になり、さらに、成長が必要な領域に取り組むための戦略を明らかにすることもできる 。最後に、批判的な建設的フィードバックと全く相反する強化的なフィードバックの存在は、学生の様々な経験を理解し、効果的な変化を導くためにさらに調査が必要な領域を指摘することができる

 

ヒント6:学習の背景を検討する

教員は、カリキュラムの時期や順序、環境(例えば、臨床または教室ベース)、さらにはより広い社会政治的な気候など、学習状況の側面が学習経験やSETに影響を与える可能性があることを認識する必要があります。批判的な評価で指導のズレや問題のある時期が指摘された場合、教員はその内容がより広いカリキュラムとどのような関係にあるかを意識しておく必要があります。そのセッションをより困難なものにするような、カリキュラムの構成要素の変更があったか(例:以前はトピックの導入として機能していたセッションが移動した)?学習者がトピックの妥当性を疑問視する場合、評価のタイミングや場所、学習者がそのトピックをより後の段階や別の設定で評価する可能性が高いかどうかも考慮する必要がある

 

ヒント7:自分の仕事について正しい判断をするために、追加的なフィードバックデータを測定する
改善に向けて行動を起こす前に、教員は自分の仕事について正しい判断をするために、授業に対する評価と追加的なフィードバックデータを収集し、測定する必要があります。SETの限界を考えると、教員は自分の仕事の質に関する追加的なデータから利益を得ることができます。最後に、教員は利用可能なデータの中に、自己評価と個人的な開発目標も含めるべきである。

 

ヒント8:学習と学習者の主体性に焦点を当てた行動を起こす

フィードバックを振り返り、文脈を理解し、適切な判断を下すために利用可能なデータを収集する時間を取った後、教員は学習と学習者の主体性に焦点を当て、フィードバックに関するループを閉じる必要があります。次のステップが明確な場合は、実施中のアクションを伝えることで十分である。改善のステップがすぐに明確でない場合は、継続的な会話を促すことが重要であり、SETは、生産的なコミュニケーションから教育努力が恩恵を受けることを思い出させる役割を果たすことができる。

 

教育機関へのアドバイス

ヒント9:評価プロセスを積極的に監督する

教育機関または教育課程は、教育ミッションとの整合性を図り、批判的なフィードバックから学ぶメカニズムを含む、SETの積極的な監督を行うべきである。一連の中核的な質問を標準的に使用することで、データ収集の一貫性が促進され、コース、ローテーション、またはカリキュラム上の経験を横断してデータを比較することができる。中核となる質問は、教育機関が特定の教育行為や学習成果に置いている価値を反映するものでなければならない。これらの質問の表現に注意することで、学習者の回答は、一般的な満足度や偏りやすい教師の個人的な特徴ではなく、これらの行動や成果に集中することができる。

匿名、秘密、署名入りの評価の使用や、収集のタイミングについても考慮する必要がある。

最後に、教育機関やプログラムは、受講者のコメントを積極的に監視・検討し、教員と学生の両方をサポートするために、批判的なコメントを特定し、それに対応するプロセスを持つ必要があります。

 

ヒント10:学習者が効果的なフィードバックを提供する能力を養う

教育機関は、学習者が教員に効果的なフィードバックを提供できるような方法で評価を行う能力を育成する必要があります。学習者は、SETの目的や継続的な質の向上における役割を理解していないかもしれません。また、自分の評価が教員の昇進に影響することを認識していない場合も多い。学習者が実践に基づいた学習と改善におけるコンピテンシーを示すことが期待されており、そのためにはフィードバックへの対応におけるフィードバック・リテラシーが必要であるのと同様に、学習者もフィードバックの提供においてフィードバック・リテラシーを示さなければならない。学習者は、教員の成長に役立つ、具体的でスキルに基づいた、専門的で誠実なフィードバックを提供する方法について指示を受けるべきである

 

ヒント11:フィードバックに建設的に対応できる教員を育成・支援し、教員に改善のためのリソースを提供する。
教育機関は、フィードバックへの建設的な対応、指導スキル(すなわちフィードバックの対象)の向上、継続的な開発のための成長マインドセットを醸成する強固なFDプログラムを実施する必要があります。批判的なフィードバックに対して、懲罰的な文化を作らないように注意しなければならない。教員は、問題があること、手助けや追加スキルが必要であることを認め、変化をもたらすことができると感じるようサポートされなければならない。教育機関は、教員に求められるアカウンタビリティを維持しながら、全く異なる方法で教える教員を育成するという課題に配慮しなければならない。

 

ヒント12:教員に教育成果を示す他の証拠を提供し、総合的な教育評価システムを導入する。

教育機関は教員に学習者の満足度以外の教育の質の証拠を提供するプロセスを整備することによって教員を支援することができます。学習者満足度の評価の比重を下げれば、教員の教育への貢献度をより総合的に評価することができる。