医学教育つれづれ

医学教育に関する論文のPOINTを書き出した備忘録的なブログです。最近はyoutubeも

2023-10-18から1日間の記事一覧

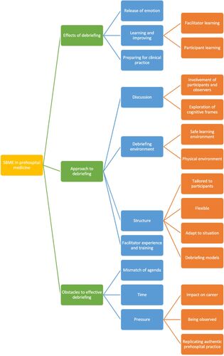
プレホスピタル医療におけるシミュレーションに基づく医療教育(SBME)ディブリーフィングとは何か?プレホスピタル医学教育におけるSBMEディブリーフィングを探る質的エスノグラフィック研究

What is simulation-based medical education (SBME) debriefing in prehospital medicine? A qualitative, ethnographic study exploring SBME debriefing in prehospital medical educationMaria Ahmad, Michael Page & Danë Goodsman BMC Medical Educati…