医学教育つれづれ

医学教育に関する論文のPOINTを書き出した備忘録的なブログです。最近はyoutubeも

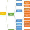
シミュレーションを使用した遠隔医療教育のためのツールボックス

A toolbox for teaching telehealth using simulation
Romany Martin, Allison Mandrusiak, Trevor Russell, Roma Forbes
First published: 21 June 2022 https://doi.org/10.1111/tct.13510

https://onlinelibrary.wiley.com/doi/10.1111/tct.13510?af=R

 

このツールボックスでは、遠隔医療ガイドライン、遠隔医療特有のスキルや臨床例などの遠隔医療シミュレーションのデザイン要素、学習者の準備やディブリーフィング、オンラインプラットフォームの使用に関する検討などの遠隔医療シミュレーションの提供といった主要な領域について考慮することを推奨している。

 

遠隔医療ガイドライン

遠隔医療教育のためのシミュレーションを開発する場合、専門分野に特化した教育および学習成果を提供し、学習者が臨床との関連性を認識しやすくするために、関連する専門家ガイドラインを参照することが有益である。

 

 遠隔医療スキルおよび臨床的適応

シミュレーションの経験的性質は遠隔医療教育に適している 。技術的な自信が高くても、遠隔医療を提供する自信にはつながらないことが知られており、学習者は遠隔医療スキルを実践する特別な機会を必要とする 。遠隔医療シミュレーションは、学習者がスキルを練習し、それを臨床の文脈に適応させるために設計されるべきである。教育者は、学習者の状況、臨床状態、他の医療専門家の関与、およびこれらの変数の操作を通じて達成できる意図された学習成果を含む臨床ケース自体を考慮することが推奨されます。

 

学習者の準備

シミュレーションの準備は、一般的に「ブリーフィング・オリエンテーション」と呼ばれ、症例の詳細と相互作用の計画を行うための時間である。学習者に模擬患者とその訴えを紹介するために、症例に基づいた関連情報を使用することができる。Furman と Miller は、学習者に明確な指示と適切なクライアント情報を提供することは、学習者と教育者双方が期待することを一致させるために重要であると提唱しています。この情報を提供した後、学習者は小グループに分かれて相互作用の計画を立てるよう促され、シミュレーションの相互作用と同じグループになることが推奨される。

 

構造

シミュレーション活動は、準備(ブリーフィングのオリエンテーションを含む)、相互作用、および学習者に振り返りの機会を提供し成果を最適化するためのディブリーフィングを含む、構造化された形式に従わなければならない

 

遠隔医療シミュレーション

遠隔医療を介したシミュレーションは、事前に何らかの配慮を必要とする独自の実用的な課題を提示する。学内の学習者とともにシミュレーションを行う場合の課題の1つは騒音対策である。教育者は、シミュレーションを行う場所を小さく区切ったり、リソースが許す限りグループの人数を減らしたりすることを検討する必要がある。もう一つの課題は,インターネット接続の信頼性と選択したプラットフォームの機能性である学習者のアクターへの接続である。Zoom® などのプラットフォームは臨床技能教育に有用かつ効果的であると推奨されている

 

ディブリーフィングとフィードバック

Eppich and Cheng によるスクリプト化されたフレームワークは,「(1)学習者の自己評価,(2)集中した議論の促進,(3)指示的フィードバックや指導という形での情報提供」(P1)という 3 つの教育戦略を実現し,シミュレーション中に開発した知識とスキルの学習者への吸収を支援するものである.

 

遠隔医療シミュレーションに関する教訓

遠隔医療シミュレーションの足場として、以前に適用した臨床スキルを用いることで、学習者は新しい臨床内容で圧倒されることなく、自分のスキルを遠隔医療環境に適応させることに特に集中することができる。

遠隔医療シミュレーションのディブリーフィングでは、学習者の間で批判的な考察を促す。これは、シミュレーション中の学習者のパフォーマンス、または健康格差の改善における遠隔医療の役割に焦点を当てるべきである。

遠隔医療シミュレーションの評価には、方法論的に厳密なアプローチを優先させる。これには、心理測定学的に厳密な結果指標の使用が含まれるべきである。

 

結論

遠隔医療シミュレーションは、教育機関にとって学生、ひいては将来の医療従事者の遠隔医療スキルニーズに応える機会を提供するものである。シミュレーションを利用して次世代の臨床医に遠隔医療を教えることは、費用対効果が高く、学習者が実践に備えるための本格的なアプローチを提供することができます。教育者は、オンライン形式で臨床サービスを提供するために必要な専門分野特有の適応を考慮し、これらの能力に対応した学生の行動を促すようなシミュレーションを設計することが推奨される。さらに、このツールボックスでは、学習者のパフォーマンスに対するフィードバックと評価のための構造化されたディブリーフィングに加えて、コンピテンシーの使用を考慮するよう教育者に促している。